Key Infrastructure
Our role is to enable others create the software / processes they want, which does require us to be aware of how the infrastructure at Gjensidige works.
The first place one should look for understanding how the infrastructure works is the GAP-map and the GAP-docs.
TL;DR - it's complicated, and you will learn as your Gjensidige-journey progresses.
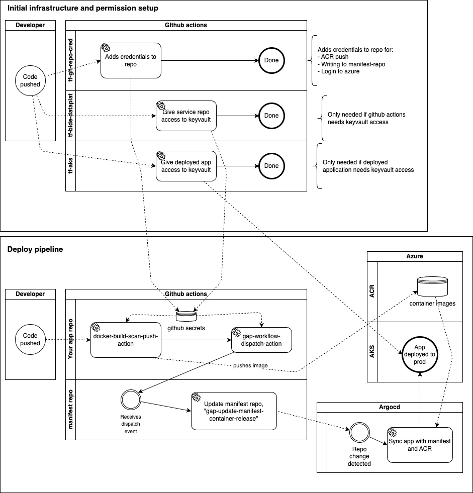
Deployment pipeline​

Terraform​
All of our infrastructure is managed using Terraform. Creating something for someone usually requires to touch upon multiple repositories. We will try to outline the main ones in these documents, although rest assured that it will always be incomplete.
Before you start terraforming, make sure to read the Contributing to Terraform Projects guide.
Protecting your projects​
When creating a new project with some team, you will need to find out who should have access to the end product of the initiative. Our best approach is to simply create an access group for that particular product via Microsoft's My Access. Once there's a group, we can create an access package that belongs to that access group.
- new access groups and access packages are created in terraform-common-aad
- more info on that at terraform-azure-onboarding
- in-depth guide on protecting a particular project app-guide-streamlit